AcuView Quickstart Guide
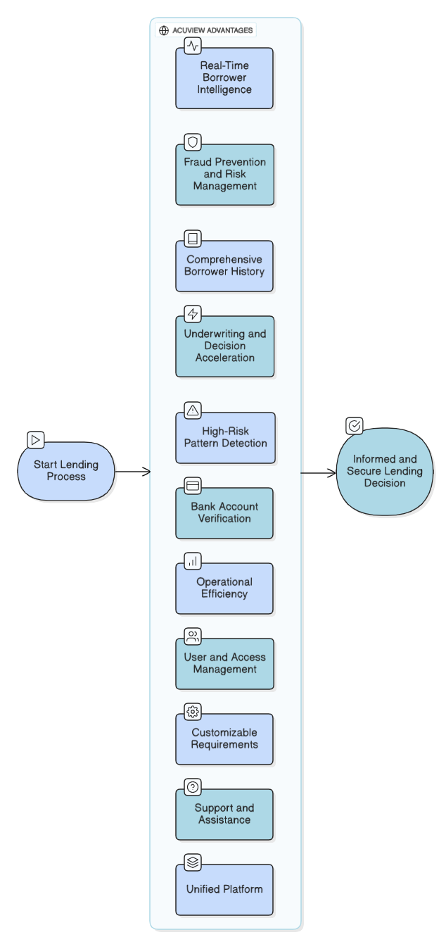
This guide gives you a concise walkthrough of the AcuView platform and explains how lenders use it to verify borrowers, review loan activity, and interpret borrower health insights. It provides a high-level understanding of AcuView’s features, verification scenarios, and underwriting flow, preparing users for the detailed screen-by-screen guidance in later sections.
